近日,任丘市凯迅房地产开发有限公司(以下简称“任丘凯迅房地产公司”)报料称:2017年从河北天源电力有限公司(并入沧州中兴实业集团)采购的多台(铜制型号)变压器(购买价格也是铜制变压器价格),多年后接连出现故障甚至爆炸,爆炸后发现铜制变压器内部结构为铝制,众所周知铝制变压器价格比铜制变压器价格低廉几倍,为何要将铝制变压器打上铜制型号,以这种方式牟取暴利是否存在诈骗?是否属于销售假冒伪劣产品?爆炸后与销售公司协商多次至今未果。而有关职能部门对此事是否存在推诿态度?更让变压器事件雪上加霜,给企业造成二次伤害。
任丘凯迅房地产公司于2017年与河北天源电力有限公司签订合同编号为2017-10KVYK-PD078-X的《买卖合同》,合同附表《工业品销售明细表》其中包括14台干式变压器,变压器安装与相关的电力施工均由河北天源电力有限公司完成。具体情况如图:
另外,河北天源电力有限公司从江西大族能源科技股份有限公司进货签订的合同编号为TD-WG-LG-2017-07-009《电力物资买卖合同》,合同约定购买如下变压器:
变压器使用后却接连出现问题直至爆炸发生:
2022年4月,一台型号为SCB10-2500KVA的变压器发生故障,线路维修由沧州中兴实业集团有限责任公司完成。
2023年7月4日一台型号为SCB10-2500KVA的变压器发生故障,线路维修由沧州中兴实业集团有限责任公司完成。
2023年7月22日一台型号为SCB10-2500KVA的变压器发生故障,沧州中兴实业集团有限责任公司委派人员到现场抢修,抢修过程中另一台型号为SCB10-2500KVA的变压器发生爆炸,万幸发现及时,处理及时,没有造成火灾等安全事故发生!
至此,任丘凯迅房地产公司购买的4台型号为SCB10-2500KVA的变压器全部损坏。
2023年7月22日事故持续3天,给任丘凯迅房地产公司带来巨大损失。
爆炸时视频截图及内部结构照片如图:
从其中一台炸裂的变压器可清晰的看到内部绕组为铝制。根据国家相关条例规定,任丘凯迅房地产公司于2023年10月委托上海源鉴质量技术有限公司对变压器材质进行鉴定,鉴定结果为铝。如图:


变压器出现质量问题后,任丘凯迅房地产公司找沧州中兴实业集团有限责任公司多次协商未果。
后来投诉到12315平台,沧州市运河区市场监督管理局进入调查,根据任丘凯迅房地产公司提供的证据,符合立案条件!
于2024年2月6日反馈结果:已将案件移送到公安机关处理。
沧州市公安局运河区分局工作人员冯警官多次与任丘凯迅房地产公司沟通,让公司工作人员马海东做笔录,后告知案件不符合案件立案标准,没有出具书面回复,并没有说明缘由。一直没有处理结果,出于无奈,任丘凯迅房地产公司向河北省省长信箱投诉,没想到沧州市运河区分局在信访中回复:并未接收到运河区市场监督管理局移交的案件手续。如图:
这和沧州市运河区市场监督管理局在12315反馈不相符,是否有人存在说谎推诿?是否存在欺骗上级部门?还有待有关部门查明。
后来根据运河区市场监督管理局称,沧州市公安局运河区分局一直未向其出具不予立案通知书,只有出具不予立案通知书,运河区市场监督管理局才能进行下一步工作。
2024年9月,任丘凯迅房地产公司接到任丘市信访局的通知,负责商场的物业公司投诉任丘凯迅房地产公司变压器有重大风险,后信访局组织物业公司、任丘凯迅房地产公司、沧州中兴实业集团有限责任公司任丘分公司谈话两次,拖来拖去最终处理未果。
任丘凯迅房地产公司工作人员于2024年10月14日继续向省长信箱反映,要求对相关部门的推诿行为予以监督并督促正常依法履职。
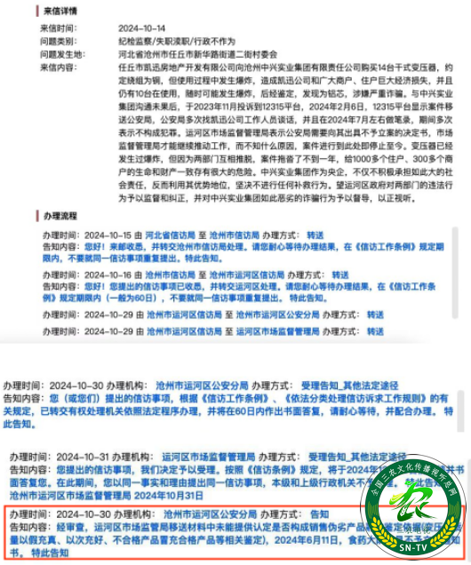
后来沧州市公安局运河区分局在本次信访回复中称:2024年6月11日对案件正式回复了不予立案。如图:
收到该信箱回复后,沧州市运河区公安分局相关人员将不予立案通知书给到了任丘凯迅房地产公司工作人员,如图:

令人不解的是,沧州市运河区公安分局给沧州市运河区市场监督管理局不予立案通知书中写到:2024年06月09日移送的相关文件和沧州市运河区市场监督管理局在12315平台回复任丘凯迅房地产公司通知时间是2024年02月06日,迟迟晚了4个月之多,又是时间不相符,是否又有人在欺骗上级监管部门?是否有人在拖延时间?是谁置生命财产、公共安全于不顾?
根据刑事案件公安回复期限为七日内,就必须作出回复并出具书面材料,特殊情况下可延长至三十日或六十日。(重大刑事案件经省级检察院批准才可推迟至4个月)。然而问题来了,被拖延4个多月的回复:没有相关依据证明任丘凯迅房地产公司购买使用的变压器为假冒伪劣产品,固未达到生产、销售伪劣产品的刑事立案标准。就推翻了市场监督管理局回复:提供的证据符合立案条件的证明。然而我司以铜制变压器价格购买铜型号的铝制变压器,销售公司和生产企业又属于什么行为呢?同一批购买的变压器还有多台还在使用,是否还会发生事故,是否还会发生爆炸,是否处于危险之中,接下来的问题谁来解决?如在有变压器爆炸发生公共安全事故谁来负责?
据公开信息显示,国网河北省电力有限公司旗下二级子公司沧州中兴实业集团有限责任公司与河北天源电力有限公司及其他相关方于2018年5月24日签订《公司合并协议》,合同约定沧州中兴实业集团有限责任公司与河北天源电力有限公司及其他相关方以吸收合并方式合并,沧州中兴实业集团有限责任公司为存续公司,河北天源电力有限公司及其他相关方为被吸收公司,合并后存续公司为沧州中兴实业集团有限责任公司。经查询得知,河北天源电力有限公司于2018年8月31日注销。
我国对生产销售假冒伪劣产品有关严格的监管和处罚。据我国法律法规规定,生产伪劣产品罪的量刑标准如下:
1.销售金额五万元以上不满二十万元的,处二年以下有期徒刑或者拘役,并处或者单处销售金额百分之五十以上二倍以下罚金。
2.销售金额二十万元以上不满五十万元的,处二年以上七年以下有期徒刑,并处销售金额百分之五十以上二倍以下罚金。
3.销售金额五十万元以上不满二百万元的,处七年以上有期徒刑,并处销售金额百分之五十以上二倍以下罚金。
4.销售金额二百万元以上的,处十五年有期徒刑或者无期徒刑,并处销售金额百分之五十以上二倍以下罚金或者没收财产。
单位犯本罪的,对单位判处罚金,并对其直接负责的主管人员和其他直接责任人员,依照上述规定处罚。
据业内人士称,任丘凯迅房地产公司采购的多台变压器,接连出现故障甚至爆炸事件,事涉社会公共安全问题,并给公司造成巨大损失,有关监管单位应该合力尽快处理该事件,而不是置安全于不顾,相互推诿,尽快给当事方解决该事件。
有关沧州中兴实业集团有限责任公司与河北天源电力有限公司变压器问题何时能够得到妥善处理,希望能引起相关部门及其领导的关注,让变压器事件尽早得到解决,避免沧州地区营商环境遭到不法分子的破坏,防止国有企业让不法分子抹黑,让公共安全事故远离,让社会安全得到保障,让社会百姓得到一份安宁!
网站简介| 版权声明| 法律顾问| 广告加盟| 网站声明| 人员查询| 联系我们| 合作加盟|
地址: 中央广播电视总网星光影视制作基地 北京市大兴区新媒体大厦20号楼 邮编:102600 违法和不良信息举报电话:010-53686168
京ICP备12039657号-5 网络视频节目制作经营许可证(京)字第17062号 增值经营许可证:京B2一20212085号《三农融媒》常年法律顾问 北京市一法律师事务所 主任律师 韩洪
东方融媒·三农融媒传播平台
版权所有:北京天地畅通传媒科技有限公司 Copyright © 2000-2018 DF-TV.COM All Rights Reserved.